收藏!广西各地核酸采样和检测服务点信息查询表
健康八桂 12-13 08:39
为方便大家快速找到最近的检测点
小编收集了广西各地
提供核酸检测服务的机构地址
及预约电话等信息
请您关注查收
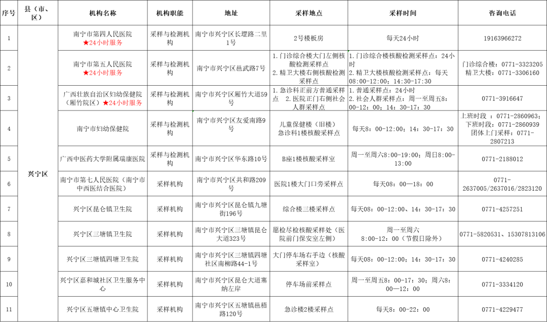
南宁市















柳州市











桂林市

梧州市

北海市

防城港市

钦州市

贵港市

玉林市

百色市

贺州市

河池市

来宾市

崇左市

0人点赞为方便大家快速找到最近的检测点
小编收集了广西各地
提供核酸检测服务的机构地址
及预约电话等信息
请您关注查收
南宁市















柳州市











桂林市

梧州市

北海市

防城港市

钦州市

贵港市

玉林市

百色市

贺州市

河池市

来宾市

崇左市

0人点赞
评论